愛北大 唯讀圖書館

管委會第二十次會議-會議紀錄

2011-10-12 22:55 · 樓主
🔧 本帖最後由 小當當 於 2013-2-19 12:47 編輯


2011-10-12 23:40 · 2樓
小當當 發表於 2011-10-12 22:55


Dear 小當當,
{:6_314:} ! 明天會研讀, {:7_462:} {:4_181:}

2011-10-13 08:29 · 3樓
🔧 本帖最後由 chaomeitu 於 2011-10-13 09:19 編輯


小當當大大:公告會議記錄第6頁與第5頁重複了,敬惠請協助更正,謝謝。
2011-10-13 09:20 · 4樓
回復 小當當 的帖子

小當當大大:公告會議記錄第6頁與第5頁重複了,敬惠請協助更正,謝謝。
2011-10-13 12:47 · 5樓
chaomeitu 發表於 2011-10-13 09:20
回復 小當當 的帖子

小當當大大:公告會議記錄第6頁與第5頁重複了,敬惠請協助更正,謝謝。 ...


謝謝通知, 因為遠雄數位平台目前無法連線進去下載檔案, 晚上再更新了 {:6_314:}
2011-10-13 12:56 · 6樓
回復 小當當 的帖子

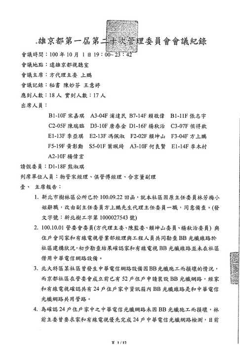
會議記錄決議記載請務必謹慎!!!!
第一案:委員用蔣中正與嚴家淦做比喻,如果我是林芳梅會當場吐血!!三峽鎮長及鶯歌鎮長都曾有因事離職由副主管代理的事例可用,更何況我們是社區自治組織,如此喻還留下紀錄!是否適切?????請參考!!

第二案:決議中表示停車管理辦法已公告但尚未施行,所以尚無須討論是否修訂???但是停車管理辦法第34條明述,委員會通過後公告施行!!!況且決議2馬上接著記載:依據停車管理辦法辦理機車位抽籤,停車證的發放,那這又是依據甚麼呢????!!!!大多數委員連修訂的建議看都不看,也不願意將自己通過的再修改!!這是面對民意嗎!!!!????這種心態似不適宜!!!!
2011-10-13 13:09 · 7樓
回復 chaomeitu 的帖子

Dear chaomeitu,

祥龍是看遠雄數位平台上的資訊.{:4_160:}
2011-10-13 14:15 · 8樓
回復 祥龍 的帖子

"第6樓 <.....委員用蔣中正與嚴家淦做比喻,如果我是林芳梅會當場吐血!!.....>"

Dear 祥龍,

{:7_353:} 這2天我都還經常看到林前主委神采奕奕{:4_183:} , 在社區裏進進出出的{:4_112:} , 請不要提蔣公做古後, 嚴家淦接替國事好嗎?
2011-10-13 14:19 · 9樓
避免使用政治人物為例,減少爭議。{:5_264:} {:5_227:} 政治總是沒完沒了,爭得你死我活。
2011-10-13 15:11 · 10樓
剛才帶朋友到家裡坐,順道參觀社區,很遺憾王曦之墨寶不開燈,無法欣賞。{:5_226:}當初我買房就是被此字帖吸引,一衝動就簽約了{:5_225:},如今經常關燈不亮相,好可惜啊{:5_278:}。是為了省電嗎? 能不能改關旁邊的燈? 或是公告開燈時間,方便愛好者可以去欣賞?
2011-10-13 15:40 · 11樓
東月 發表於 2011-10-13 15:11
剛才帶朋友到家裡坐,順道參觀社區,很遺憾王曦之墨寶不開燈,無法欣賞。當初我買房就是被此字帖 ...


Dear 東月:不說 很多人都不知道 我也是10/1日旁聽第20次管委會議才知道的
請參考會議記錄議題四 物管宋經理於會中有表達「蘭亭序」一開燈就會造成「跳電」 但因事涉「公設點交」權責劃分 在管委會尚未點收公設之前 本社區不能「擅自」動用 否則視同「已點交」 所以才決議請物管統計公設故障項目 發文請遠雄公司「儘速修復」。
{:7_517:}
2011-10-13 17:25 · 12樓
回復 東月 的帖子

我不懂
換蘭亭序燈箱的泡跟換停車場燈泡是一樣的和接收有何干???

電梯壞了怎麼辦!!一直找遠雄修!!???他不修???怎麼辦????

2011-10-13 18:57 · 13樓
回復 chaomeitu 的帖子

原來是程序問題,孤陋寡聞而庸人自擾。{:4_161:} 謝謝告知。{:5_260:}
2011-10-13 19:02 · 14樓
回復 祥龍 的帖子

哇,你的圖片超讚。 希望能趕快修好大家可共享,至於如何修? 我也不知道.......{:5_227:}
2011-10-13 20:36 · 15樓
🔧 本帖最後由 小當當 於 2011-10-13 20:36 編輯


chaomeitu 發表於 2011-10-13 09:20
回復 小當當 的帖子

小當當大大:公告會議記錄第6頁與第5頁重複了,敬惠請協助更正,謝謝。 ...


已補上囉, 多謝!! :)
2011-10-13 22:20 · 16樓
chaomeitu 發表於 2011-10-13 15:40
Dear 東月:不說 很多人都不知道 我也是10/1日旁聽第20次管委會議才知道的
請參考會議記錄議題四 物 ...


請委員會公布公文!!!!