愛北大 唯讀圖書館

社區規約修改(公開閱覽)徵求修正意見

2011-08-28 06:16 · 樓主
🔧 本帖最後由 a500281 於 2011-8-28 12:42 編輯


本社區規約小弟已初步綜整意見修正
還請各路高手、熱心人士能給予意見交流
如有需要較清楚的版本(PDF),請PM電子信箱給我!!















2011-08-28 11:03 · 2樓
a500281 發表於 2011-8-28 06:16
本社區規約小弟已初步綜整意見修正
還請各路高手、熱心人士能給予意見交流



辛苦了
花了不少時間吧

關於出任管理委員資格部份:
因為沒見過舊版本
不知道原文如何
去年聽說必須設籍才能出任
修訂版本沒看到這項規定
過去從沒聽說區權人未設籍不能出任管理委員
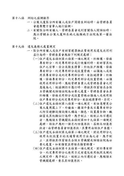
不知有無違憲違法之議?

汽機車停車格:
自從去年垃圾大戰之後
B棟自行車停車場陸續被停滿自行車
滿到可以用「溢」出來形容
我算是很早把自行車停進去的
當時只有一兩台車而已
現在停車位滿到要把車牽出來都很難
最近只好把車停到汽車位後方
也算善用空間吧
建議地下停車場只要規範「整齊、不髒亂、不侵犯別人、嚴禁危險或妨礙公共安全物品」即可
不然真的會弄到無處停車的地步

以上請酌參
2011-08-28 11:34 · 3樓
🔧 本帖最後由 a500281 於 2011-8-28 11:36 編輯


回復 tpenews 的帖子

有關規約內文部分,黑字是96年通過原有規約內容,紅字是歷屆區權會通過修改內容
藍字是本次欲修改內容,雙刪除線是本次欲刪除內容。
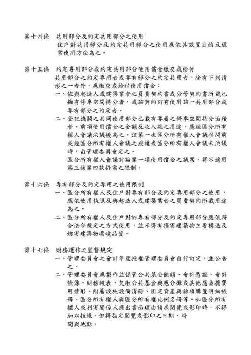
規約並沒有明文的設籍規定,但有規定擔任管理委員要居住滿6個月以上,這滿6個月的認定可能大家習慣以"設籍"來認定吧。

有關地下停車場停車問題,我也覺得可以適度地放寬,但一定都要是車輛啦....
現在那些"阿薩布路"的,將請其走路。

還是感謝你的意見,我會納入修正的。
2011-08-28 19:02 · 4樓
🔧 本帖最後由 小貓魚 於 2011-8-28 19:12 編輯


機車位已經放寬到<機車位可停兩台輪具>
很多機車位都空著,租一個機車位100元/月,可以好好利用:)

個人以為,開放...問題很多
還是回歸原始設計/規定,爭議最少
機車跟單車&其他輪具,性質較相近,目前已經適度調整&開放了
汽車性質差異較大,還是單純最好
還是好好利用機車位,尤其空的真得很多


機車位已經放寬,汽車位還是讓它單純吧
衍生的問題在第二次區權會已經討論過~現行已經是折衷的做法了

一旦再放寬,就有模糊空間,這是人性:L
現在沒開放都放成這樣了,一旦開放...不堪設想

分享以下問題

狀況1
每一個車位先天條件不同,很難一概而論或用同一個標準
比如放車位後方好像很ok,但是有些車位這樣放卻是災難

有的車位間是L型的,A車尾巴對B車車身
如果A車尾巴放單車,對B車主將會很痛苦
倒車勢必壓過A車位後方,如果A車位尾巴放單車,B車主很難停車的
是不是要先下車,把單車牽走,上車,停好車,再把人家單車牽好
麻煩不說,去移動人家財務,也很尷尬,後方來車還要等我停好才可以通過
還有如果A單車受傷了,很容易懷疑B,徒增鄰居糾紛
B不是很倒楣嗎!?
還是說別人可以放單車,卻請A不要放?

狀況2
因應後方放單車,所以汽車就不停到底,往前方靠
雖然不違規,但是不是很好啦

狀況3
有些車位,本身也是別人迴車倒車的路徑
車位裡放著單車(不一定放在最後面),對其他車子總是增加不便

狀況4
B3依規定不能停放機車
有些人有考量到不想跟機車混雜(車損/危險...),選了B3
一旦開放,原先的打算都白搭了
2011-08-28 19:03 · 5樓
另一個方向~
建議管委會在地下室規劃單車停放區
(有的社區收費$50有的免費)
比如:徵求30個願意長租給管委會的機車位(數量再評估調整)
把位置適當的30個機車位保留下來規劃成單車車位,其它的機車位重新抽籤分配
這樣一來,有地方停單車了,也有效利用閒置車位
2011-08-31 23:59 · 6樓
回復 a500281 的帖子

阿薩布路....


比如瓦斯桶炸彈之類的...{:7_332:}
2011-09-22 18:28 · 7樓
修規約是大工程,你多費心了
給你加油打氣一下 :D
2011-09-26 16:55 · 8樓
林委員辛苦了...

我個人是不希望地下停車場放汽機車,腳踏車以外的東西...

一來危險.....像B1有人放瓦斯桶
二來門面.....人的天性,一旦堆放雜物,都會愈放愈多,但卻不見得會去清理, 最後只會讓整個環境愈來愈難看...

環境是靠大家維持的,
這可是會關係大家的房價的哦!
2011-09-26 21:59 · 9樓
回復 dale220 的帖子

地下室依使用執照均屬"緊急避難空間"

依建築法第77條,自不得為停車以外之處置
因此,現在現在放置物品的狀況均屬"違法行為"
小弟會持續"依法辦理"的.....
2011-11-02 22:45 · 10樓
回復 a500281 的帖子

聽說委員會10月份的會議有最新的規約草案出爐
今晚跑去跟總幹事要,回答說要林監委同意才能給..
不知能否po在家族讓大家研究關心一下
感謝
2011-11-19 00:34 · 11樓
阿元 發表於 2011-11-2 22:45
回復 a500281 的帖子

聽說委員會10月份的會議有最新的規約草案出爐


真的粉拍謝,沒能讓您留下來表達小耳朵的提議!....例會開到超過午夜12點,我自己也傻眼了~

有關管委會的採購流程部分(核決權限),其實多數管委會成員的意見(版本)不見得一定符合多數民意,但是一定有其興利的考量基礎(不是要否定除弊的用意)...這不過是管委會提交區全會的版本(不久的將來應該會公告),實際修訂規約的議決版本還是得讓區權人做出最後的決定~

以您除弊的思維而言...較高的決議門檻確實能防範有心人士運作下超低例會出席率的少數委員掌控/操弄管委會議決事項的危機~
小弟興利的思維來說...過高的決議門檻(極低的否決門檻)絕對無法阻卻有心人士運作下,讓少數委員把持永遠的杯葛權!

2011-11-19 01:08 · 12樓
回復 蘿蔔特 的帖子

這樣的委員會效率我想蘿大跟王子哥應該領教了吧....{:4_81:} {:4_92:}

對於採購管理辦法的意見,過鬆或過緊都有其好與壞....
關節點在於監督者的把關工作....
而這監督者,就是住戶全體(包含委員)

甚而,發現不法勇於檢舉(近日新聞已有多起類案),才是社區長治久安之道..
2011-11-19 01:22 · 13樓
回復 a500281 的帖子

是呀...

若是全體監督者過於消極,再嚴苛的門檻也沒啥用處~
2011-11-19 16:42 · 14樓
回復 a500281 的帖子

例會的效率~

這事不好說~{:7_348:}

不過開會前先做功課是必須的,俺汗顏,會前並沒有熟讀規約,浪費了a500281大及總幹事的用心了~{:7_442:}

不過這委員會初體驗,俺倒是覺得挺有趣就是~{:7_354:}

幾個小小建議就順道在這兒說一下了~

1.咱們社區的〝庫房〞,似乎還藏有不少寶物?(來自簡報-管理中心報告-第三項,車道聲響鋪設自行車胎皮)

不知道是不是有庫房的物品存放/領用清單/冊?以後好方便大夥運用?{:7_344:}

2.管線與保修施做工法的簡要圖說(來自簡報-管理中心報告-重大工作報告3.確實完成各棟水塔清洗)

如果這事兒是每隔段時間就要來這麼一回的,那就煩請物業管理人員與咱們一起弄個清楚,搞個作業的SOP,好讓專業的非專業的委員與住戶們都能清楚這事兒到底是怎麼辦的,以後接手的人員也好依樣畫葫蘆。

3.作業標準、規章建立?(來自簡報-議案三-欠繳管理費催收案)

對這催收欠繳管理費的事兒,大夥好像都挺有共識的...。
俺是頭一回參加委員會議,不知道是不是對於這些似乎大夥認為是理所當然的事,都有明文的規定給了咱們物業管理人員了?
不少事情扯上了法、沾上的銀子,總是敏感了些。有個憑據總是好辦事。信口總難免生雌黃。

不過,這欠繳管理費的傢伙真的很討人厭就是....{:7_339:}

4.有賞有罰...(來自簡報-議案五-對物業管理公司人員罰款案)

罰的部份說了不少(聽說有50幾條是ㄅ),做的不好,當然怨言也不少。

俺不是幹老闆的,不是十分明白老闆怎麼想,不過要俺公司只罰錢,沒有賞,俺也會滿腹怨言的。
(求不求去?那要看薪水漂不漂亮囉~)

※要罰,也要罰的有憑有據,心服~ 心悅臣服就不必了,被處罰這事從來就沒有愉快的...{:7_360:}


2011-11-20 09:08 · 15樓
🔧 本帖最後由 阿元 於 2011-11-20 09:09 編輯


回復 蘿蔔特 的帖子

過高的門崁確實不利於社區的發展
實會議當天羅大質疑的點在於10萬~35萬,是否應13位委員全數出席並通過
常理而言,這點我想社區應沒有人會贊成(個人當天亦表不妥之意)

但目前委員會說"有共識"的板本 確時是只要2~4人即可決議大多數採購案(10萬以內)
比起目前的規則確實更放寬
當天會議個人提出問題點也在於10萬以內開之 往後可能形成之漏洞
就社區這5年來的發展,以原本目前規約之門檻,就可讓有心人士設法讓一些委員請辭.(已經發生過,過程相信以有所聞不便重述)
目前社區規約本身已有缺陷,如果這屆委員會推出更寬鬆之版本......難以服眾人之智


以住戶的立場,提出問題點,是希望委會透過群體智慧可更詳細討論思考解決之道.(個人才能有限)
依目前委會的運作方式 "提出問題者要最好一並提出解答"方向移動,參與會議當天已很明顯感受到這樣的思維

另外
就此議題解決問題面,應還有許多可以思考的配套,
以13位委員會出現3人出席持3張委託書+1主席=7票
造成4人即可開會的情況 原因之一是委託書濫用,
出現3人出席持3張委託書近50%之比率
如能限制委託數占開會人數之比例
例如能限制25%之內 情況則會大不相同
7票只能持1張委託共6人開會的最低要求(目前委會推出板本只要4人即可開會之最低要求)
但相關規約制定是否合於法規等問題還需有心的委員盡心力
目前除非委會真的想調整否則應無法改了

希望社區日後不要被少數人把持
2011-11-20 18:13 · 16樓
回復 阿元 的帖子

小弟自擔任這一屆委員會委員以來,幾乎每次看到的都是"求"委員能出席開會
雖然沒有出席者不代表不關心社區、不幫社區做事.....但確也造成委員會運作上的困難
因此,本次規約修正才將委員總人數由19人修正為13人
以求真正有心為社區服務的人能夠放心做事....

也正因為委員人數的調整,致使對於採購權責在比例不變的情形下,會有表決人數較低的情形....
但試想,本社區也正因表決門檻相當高,以致產生許多議案無法通過而執行的問題....
個人所擬的採購權責比例已經是依據第四屆區權人大會的議決比例所擬定,應該也算是相當嚴格的規定
豈有委員會自己再提出更嚴格版本,更綁住手腳的版本之理....

由於阿元大哥您表達的意思似有前後矛盾之處,因此,才發言問您是不是希望將"比例制"修改為"總票數制"
若要修改,希望修改的意見如何?這樣又叫做提問題一定要有答案的意思嗎?

本委員會每次會議都是"短短的"4小時以上(2030-0000),委員會的開會目的也就是將具體的建議透過表決來加以執行
而不是甚麼事都在委員會中才開始討論,每次都是沒有結果的會議,這就是委員會嗎?

第四屆的狀況我期許它只是個案,社區99%以上的住戶都是良善的,凡事都因怕那1%的狀況產生,而使得社區的運作
陷入困頓之中,應非社區之福。