🔧 本文章最後由 蘿蔔特 於 2011-4-26 06:03 編輯
回覆 服務中心 的文章
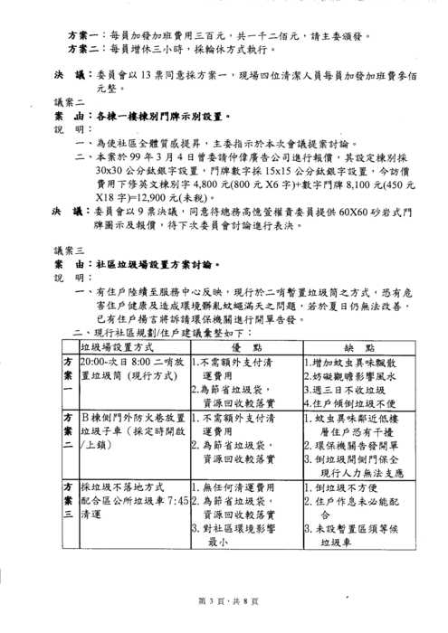
提案三:
無法盡善盡美、兼顧全體,可以暫時擱置爭議,但不等於就要回歸原始生活!
不是自私,但住大樓如果還要垃圾不落地...那乾脆管理中心也順便裁撤一名小姐,大家自行在家等郵差、貨運來簽收好了!...要不,再裁掉兩員清潔人員,反正垃圾不落地、資源回收住戶也順便自行處理、各樓層梯間住戶也自行維護,清潔人員只要負責1F公共區域就好~
乾脆...清算公共基金(每戶分回幾萬元),以後過著20層樓類似公寓的生活(凡事自理),如有公共修繕的必要大家再來慢慢討論如何分攤好了~
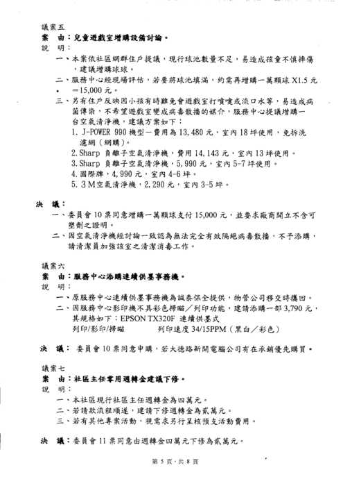
提案六:
最近Costco好像有賣Epson TX320F...也可以比價~(自行再去改大供墨)
我1年半前是在三峽文化路上(公有臨時市場旁)的專業改裝大供墨的公司(現場就是改裝場所...不是像一般大賣場僅接單再轉包的櫃台)買TX610FW...用起來還不錯!維修服務(保固1年內曾因使用不當送修居然還沒收費)、添購耗材(A4相紙、墨水)都滿OK~
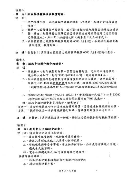
提案八:
我在去年底(主委任內)驗收的監控系統更新案...150多個鏡頭能修就不換、訊號電源線路整備轉光纖區域網路、三套機房遠端伺服器(光纖區網)、4台(連動)42吋監看系統(警衛室)含空調設備....花了100多萬!<---100萬須經區大同意(區分所有權會議議決),因時效考量故拆成兩個標案來闖關...其實,前一屆已有事先提報並完成本屆的事後追認!<---不過可能前後屆主委都是同一人;P ,所以沒有本社區這樣前屆區大通過、現任執行卻有些困擾的議案(ex.垃圾場)
臨時動議一:
雙手雙腳贊成...注意程序即可!
臨二:
別砲我...沒有投票權的主席該有何作為?!<---要有效率太容易,難的是效果!...主席不涉入投票便能"客觀"並"強勢"地主持合議制會議的進行!
臨三:
物管交接的陣痛期還沒過,此時更換主任的提案對於社區不見得是好事~
其實...管委會才是決策單位,管理中心不過是執行單位...分權負責、各司所職~重大決策管委會就儘管扛起來,做完決策後的執行面管理中心就擔起來!
至於以應對態度、私事糾紛來督考主任的去留...立法院若非以執行成敗來要求行政院長去職,不置可否~
另,99.99%不供餐的住宅型社區保全人員都有自行(或替同事)去買(拿)便當的經驗...同理,該影響去留否?
應對態度、私事糾紛...其實是在上位者發揮高度智慧處事得宜的契機...難道,前總幹事對某前主委的唯唯諾諾就值得嘉許?!其聽命直屬長官的和善態度(若依同理),理應繼續留任才是呀!
服務中心 發表於 2011-4-25 13:19 
感謝PO會議資訊讓大家方便閱覽ㄋ~{:5_219:}
回覆 服務中心 的文章
---for your infomation---
剛去買墨水時(峽小對面)順道詢了價...
TX320F改(連續供墨)到好的自取價$3,500~
因為是暢銷機種,隨時都有備貨...電話訂購後隨即改機,約1hr左右能改好(建議上午電訂下午自取較穩)...
垃圾想不花錢要辦的好才怪?我現在仔細看才發現還有一條風水學在裡面,用空調要錢是理所當然的事,降溫才不會發酵產生臭味,垃圾子車買了不用,大概也是跟風水有關,原來規定晚上9點以後才能丟垃圾,大概跟風水也有關,現在用桔色的桶子裝垃圾,天熱了蚊蠅亂飛臭味四逸,貓狗亂咬,能想出這個點子的,不知道是不是跟風水學也有關,如果有關,風水學就靠邊站吧!你饒了我!以後我要堅持所以決議沒有把杯就不能通過
我倒想看看全社區去追垃圾車的場面,一定要分好任務,垃圾車來,值日生兩員,先躺在垃圾車前,以防鄰居還沒到完垃圾車就開走了,管理中心也要廣播提醒居民趕快來倒垃圾,為了減少電梯上下運轉浪費電費,三樓以上居民要練習丟鐵餅,將垃圾從高空丟向垃圾車
順便建議一下我們公共電費很高,日後公共區域照明通通關閉,居民請自備照明設備,電梯改刷卡控制,使用者付費還兼門禁管制,
那個愛告人的鄰居要開課授徒,最好將所以北大的社區都告一下,因為他們的地下室都由刷卡管制門禁,還有什麼可以節省的措施大家不吝指教,以期本社區達到全國第一省社區,要向電視廣告一樣,一省還不夠,要三省
其實垃圾最好是放在地下室,要做一個空調,還要外包給廢棄物公司處理,這樣大家不需要用垃圾袋,天天可到垃圾,時時可倒垃圾,想要社區高尚,是要有些投資的,我每天出門門廳就要摸黑,雖然大家說要環保,能不能樓廳改感應式照明,我們自己花錢改成感應照明,就是有人每天去關電源,我老人家視力不好摸黑對我來說是一件危險的事,反正這個社區有些事我是百思不解
回覆 蘿蔔特 的文章
感謝提供資訊,雖只省250元,能省即省ㄚ{:4_127:}
回覆 testgood65 的文章
聆聽多方意見是種美德...平心靜氣地溝通協調也是門藝術...但是,管理眾人之事要贏得百分百的掌聲與肯定卻是一種遙不可及的妄想~
又要顧擾鄰、還得論風水?!...無論是2哨現址、B後門申請雜項使用執照、各棟自理、B3垃圾集中場、發包委外清運等都是能被接受的選項...就是"垃圾不落地"以及"不想花大錢來解決"這兩點實在令人難以接受!!
各鄉鎮皆不同意設置垃圾掩埋場,難道過去的主事者就真的沒膽興建嗎?!....全民皆想減稅增福利(若有全民減稅的公投一定會過),難道真的可行嗎?!
a500281 發表於 2011-4-26 22:48 
回覆 蘿蔔特 的文章
感謝提供資訊,雖只省250元,能省即省ㄚ
省錢事小...重要的是直接找工廠出貨,日後的養護維修便無虞...缺點是都要自己跑腿~
但如果從另一面來思考...就近購交關,也能享受到就近代收代送的省時便捷服務~
🔧 本文章最後由 小廖 於 2011-4-27 08:36 編輯
真的做好垃圾回收分類~垃圾真的會變得很少~真的~
像我們一週~二週才一包垃圾~
(以前也是1~2天一包的)
其實諸多地方及B3垃圾集中場都是非法的場地~住戶檢舉又該如何~
若能規劃一個時間大家陸續出來倒垃圾~
集中管控/縮短時間/節省人力...做看看說不定效果不錯ㄛ.
此法雖然麻煩自己但不影響別人就好~
響應政府垃圾不落地(應該說不要落地太久)~
放地下室及諸多地方都是看不到如何管控~這樣真的離環保的路就更遠了= =大家想想吧!
請容我再說一次這不是錢可以解決的大事~這是大家的事~大家一起集思廣益!
以上_惠敏
分享一下~請耐心看完唷^^
(雖然跟此次垃圾問題無直接關連)
我們真的很幸福了~
奇怪我我住過北大的其他社區及現在新竹的社區都是在地下室或是專區集中垃圾,且是委外,都沒問題,我們這個社區的假設說太多了,其實看起來都是因為不合他個人的想法,就出來所謂的假設說,我想每個人要提出一個可行的建議,而不是提出各種假設,各種風水,反對要提出適當的理由,假設,風水,托夢,顯靈,跪求,死諫,神蹟,不是不能採信,應該只列為參考,畢竟我家牆外還掛了一個山海鎮,不能太鐵齒事吧?不過我是阿門,阿門,我講山海鎮的事是代表我的博愛兼容,並沒有歧視風水
🔧 本文章最後由 蘿蔔特 於 2011-4-27 14:30 編輯
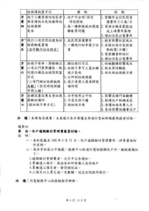
回收分類(垃圾減量)、垃圾不落地政策、委外清運、垃圾集中場....這幾點其實並非有完全衝突,只是常常被人片面解讀而有誤解而已啦!
1.社區目前的垃圾回收分類狀況(未能徹底分類並清潔回收物)...住戶自家的垃圾是減量了,但某部分主要還是轉嫁到清潔人員與社區的負擔...後續的分類、清運需要耗費相當大的人力成本,分離真正可回收物後殘留下的垃圾處理也是管委會要負擔~
2.家中若有老小需要換尿布者(本社區有此需求戶應非極少數),恐難撐到1~2週才倒一次垃圾...我是每天花2元倒小孩的排泄物...不會發臭的垃圾OR資回收物是可撐幾天~
3.任何政策都有其立意與因時因地制宜的彈性...試問,光是北大特區數萬居民若全數盲目響應追求垃圾不落地政策,其所衍生的問題並不會亞於垃圾不落地帶了的優點~
ex.交通問題:以學勤路為例(還有許多狹小道路,如大觀、大德、大雅、大有...),每一個遠雄建案都將有數百戶出來追垃圾車;清潔隊超時工作:無論是補休or加班費...對於升格統籌運用後區公所經費大幅縮減而言,都是問題;公共危安:新聞不也曾報導為了追垃圾車而受傷的案例?
4.B3F設置垃圾集中場屬違法的言論源自何處?!小弟不解...
無論是原(現)地2哨、B3F、後門口(申請雜造)等都是可被討論的選項...但是"要大型(近700戶)集合式住宅全體住戶追圾車"、"不想花錢便能合法合理解決垃圾爭議"這兩個選項實在不是明智之舉....至於風水一說(懂的人便知道活的應稱陽宅,尚須搭配主事者命格),究竟是要合現任主委還是歷任主委的命格?還是有哪位老師能論斷符合近700位屋主命格的"風水"??
我是後來才遷入四季的新住民....不知建商原始設計(當初代銷時買的人應該都知道)的垃圾集散規劃點是在哪裡?
🔧 本文章最後由 小廖 於 2011-4-27 21:19 編輯
蘿蔔特 發表於 2011-4-27 14:26 
回收分類(垃圾減量)、垃圾不落地政策、委外清運、垃圾集中場....這幾點其實並非有完全衝突,只是常常被人片 ...
大家都有自己的困難~但有時麻煩自己一下~只要不影響別人等~還是有很多方法可以通行的~
另提供:不是只有B3不合法~是很多地方都不合法~問問總幹事或相關委員吧(建商的資料應該都有保留的)
(其實我們地下室只有停車使用.連現在的資源回收集中使用都是不合法的)
只要社區不依使用執照使用就是不合法~
若您認為合法~所為何來~感恩告知~
以上_惠敏
🔧 本文章最後由 蘿蔔特 於 2011-4-27 23:01 編輯
回覆 小廖 的文章
只要社區不依使用執照使用就是不合法~
這便就是問題之所在....使用執造
並非不得變更之~(需要花錢)...只是垃圾集散問題在本社區似乎已經成為意識形態的問題,大家堅持己見(談不攏便拉倒)...恕小弟無禮直述,以過去台北縣市社區評鑑的角度而言,如此大型社區要實施垃圾不落地政策實乃難登大雅之堂...若社區之管理階層(管委會)或執行單位(總幹事or物業主任)對於公共政策有些許認知或參與的經驗,應該很難會做出如此閉門造車的建議或決定~
我無意強硬委屈任一群體來成全所謂的大體...因為次議案沒有絕對的最佳解,只有相對的最適解~
---------以下純屬個人呢喃------
秀才遇到兵往往難以順利溝通...外行聽不懂行話才不容易理解奧義之所在,倘若強勢領導堅持決策恐非組織之福~
會移民去加拿大的人理應都明白該國乃高賦稅高福利之社會主義國家...主事者也不會因為少部分移民者的抱怨而廢棄社會福利來降低賦稅...
又要馬兒好又要馬兒不吃草...要求提各式解決方案卻又以不能花大錢為前提,又要兼顧社區內的各方意見還要避免擾鄰...這樣的氛圍,別說有給職的總幹事or主任,連幹個委員都讓人卻步~
話說回來...要鄉愿何其難?!...繼續潛水少言即可~
--------以下並非站在本社區四季會館的立場而言-----
大型集合式住宅斷然實施垃圾不落地政策對於北大特區總體營造與官方(區公所、市政府)而言,實在是相對自私的決策~
🔧 本文章最後由 服務小弟 於 2011-4-29 19:30 編輯
回覆 蘿蔔特 的文章
補充一點說明:98%以上社區(可能有2%有..不敢言斷)
大部份社區具有垃圾冷藏庫設立位置 不外乎
機電空間 機車位 汽車位 車道空間 管道間 這幾種
(正確答案在下面..)
🔧 本文章最後由 小廖 於 2011-4-28 07:15 編輯
服務中心 發表於 2011-4-28 02:26 
回覆 蘿蔔特 的文章
補充一點說明:98%以上社區(可能有2%有..不敢言斷)
當初我們社區就是沒有垃圾集中場及資源回收處~已經好幾屆了~若合法垃圾問題早解決了= =
資源回收處~是因為建商拿他們未賣出的車位給我們用的(社區也無去做變更使用)
其它社區是~他們本來就有規劃或有去變更等~不要把不合法的跟合法相提並論ㄛ~
另:我想社區想變更任何使用執照都是可以的...但...不是一人或幾人說了就算~我想總幹事應該知道相關法條吧~
提供以下變更資訊~(不知道適用於新北市嗎.若有鄰居有更完整的資訊歡迎提供唷^^)
聯結:變更使用執照許可
以上_惠敏🔧 本文章最後由 服務中心 於 2011-4-28 18:18 編輯
回覆 小廖 的文章
變更使用執照...........通常不會有社區傻到去那樣做
若在建商取得使用執照後在交屋期前 未處理..............
過了第一屆第一次區分所有權人大會後..............絕對是不可行也不可能的事.........
因為他的規格是比 每年開設區分所有權人大會的規格要高........
也就是要取得 全體住戶625戶 同意書才可行之..........還有該樓層獨立權狀車位(若有此種車位)所有權人同意
以目前社區每年開區分所有權人會議 都要開二次才成會的情形........
這是個不可能的任務{:5_224:}
(之前在別社區辦過33戶社區變更外觀都沒共識了........625戶......一定有住戶有不同的意見)
何況又是要變更為垃圾場...........
🔧 本文章最後由 小廖 於 2011-4-28 17:18 編輯
服務中心 發表於 2011-4-28 08:49 
回覆 小廖 的文章
變更使用執照...........通常不會有社區傻到去那樣做
感恩告知~所以變更的高難度才是問題之所在吧!
以上_惠敏
🔧 本文章最後由 蘿蔔特 於 2011-4-29 09:24 編輯
唉~吾日當三省吾身...多說多錯...視其所以.觀其所由.察其所安.人焉瘦哉!
其實諸多地方及B3垃圾集中場都是非法的場地~住戶檢舉又該如何~
雖非法律人,但非以證人身份出入地檢署、一二審法院也逾二十餘次,付過的律師費不下五十萬,因案啃過幾部法源...起碼應該不至於淪為與看熱鬧的門外漢以管窺天般地分不清"合法"、"不合法"與"違法(非法)"的區別吧?!
再聚焦到社區管理...懂門道的人便知道社區管理蘊含許多難以公示的秘辛...過去4年來我每月核示的管理費超過300萬(每年近4000萬),也曾在公部門兼兩任的諮詢委員(文化教育委員會),能像我這樣堅持操守(不拿回扣不代表就不懂這回事)、無欲則剛(無懼民粹和支持度)、不畏強權(勇於挑戰上級機關)的主事者有幾多?...有門路地儘管去探聽~
既然孫教授有如此雲端般的副手在側,那就先預祝本社區庶務蒸蒸日上~...既然看不出誠心想解決爭議,那我全力支持垃圾不落地好了+1!
吾與李主任素昧平生亦無糾葛,惟知人惜才矣~
滿瓶不動半瓶搖...何以小弟要先卸下本家族管理者後始得暢所欲言?...又,若是挾委員之尊卻又難捐棄既有成見亦或不迴避利益衝突而強勢要求執行者提出完善規劃(再以各方成見予以否定之)...妙哉!
服務中心 發表於 2011-4-28 08:49 
回覆 小廖 的文章
變更使用執照...........通常不會有社區傻到去那樣做
只要有心,人人都可以是食神!
您沒能見證神蹟(以耐心、細心和用心地讓全體區分所有權人同意的全數決)不代表它並不存在喔!:P<---只是似乎難以在本社區重現~
期許自己也能在四季裡過著雲過風輕無事擾的風雅~
🔧 本文章最後由 小王子 於 2011-4-29 11:27 編輯
回覆 蘿蔔特 的文章
夏日將至...
心靜則涼,心不靜則火上~{:7_517:}
太陽下甚麼新鮮事兒都有,太陽下沒有不可能的事兒~
對的結果還沒出現,但俺相信咱們正朝著對的方向前進中~{:7_354:}
(四季真好福氣!有醬多的好鄰~)
🔧 本文章最後由 服務小弟 於 2011-4-29 22:40 編輯
不好意思.........本人得出面澄清本案...........
今夜重新看過了社區竣工圖說..............本社區
竣工圖說確有設置
垃圾儲存空間而且有官方蓋章用印
也就是目前b3 資源回收區位置.........(不需要去做變更使用登記了有圖有真相.......)
(沒想到中了2%........得去簽簽會不會中頭彩了.........){:5_238:}
以上說明 只是要讓大家理解...........本人發言向來只代表個人看法 與 委員會無關 多謝大家這段時間的支持與愛護{:5_260:}
重申委員會立場,垃圾永久性設置地點(方案)委員會僅基於職責蒐羅相關資料與方案,進行優劣分析、經費比較等客觀數據與資料,供區權人大會議決後始得執行,委員會無權替廣大住戶決定此重大議題......監委 永聰{:4_93:}
🔧 本文章最後由 小廖 於 2011-4-29 20:58 編輯
服務小弟 發表於 2011-4-29 18:55 
不好意思.........本人得出面澄清本案...........
今夜重新看過了社區竣工圖說..............本社區竣工圖 ...
是沒錯~
我們和建商的協議書[/color]裡是有以下2項字樣~(但2項建商皆
無送營建署審核的)合法嗎?
垃圾儲放空間~(應該就是總幹事規劃的那張圖了吧)
1-但是建商並沒有幫我們規劃完成(無正常程序送審等評估).住戶反應環保署.一樣要拆(就如同陽台外推2次施工一樣)
2-若真要裝修等~我們就必須2次施工.碰觸結構問題沒有人可以去承受權責等的問題.
垃圾集中場專用車位~(應該說是現在的資源回收處吧)
1-當初建商是給我們垃圾集中場專用車位~
注意是"車位"ㄛ(也就是說我們是2次施工的)住戶反應.一樣要拆(所以還是不合法的)
以上若有出入還請指教ㄋ_惠敏回覆 小廖 的文章
您好......
對於您的專業意見小弟非常重視,若可以的話是否可以將您所謂的"法",係指何法?
俾利本委員會列入評估分析運用.....監委 永聰
🔧 本文章最後由 小廖 於 2011-4-29 22:09 編輯
a500281 發表於 2011-4-29 21:26 
回覆 小廖 的文章
您好......
其實我們孫主委才是這方面的專家(營建)~請教他吧~
或向新北市政府建設課請教不符合使用執照使用是否違法~
我只知道我們社區目前針對"垃圾集中場"或垃圾其它等名目.
1-依正常程序建商必須依該使用名目經由營建署審核但我們只是跟建商形成協議並無送審
2-建商無送審完成~事後社區就必須申請變更使用來取得合法的使用執照了.
3-其實要申請變更使用執照真的難度很高(牽連結構/環保等真的不易)
以上_惠敏
🔧 本文章最後由 蘿蔔特 於 2011-4-29 23:52 編輯
合法、不合法、違法(非法)...審核、核備、備查...唉~有空釐清區別先!
社區管理是門藝術...執意論法實在不像是服務業(ex.房屋仲介)從業人員會說的話...
請問一下府上(E棟)陽台是否違法?...又,未婚(未經合法程序登記之婚姻)生子是否違法?...
小弟僅就本社區新住民的立場來提問當初建商原始規劃(代銷業者應該都會向購買者敘明)地點...何苦一再以非法、困難度很高等強烈主觀意識來論述??....反正我都支持垃圾不落地政策了,記得請向三峽區公所清潔隊要求台北大學特定區內的四季會館社區必須要回歸一天收兩次垃圾的動線運作喔!
🔧 本文章最後由 小廖 於 2011-4-29 23:53 編輯
蘿蔔特 發表於 2011-4-29 23:34 
回覆 小廖 的文章
合法、不合法、違法(非法)...審核、核備、備查...唉~有空釐清區別先!
總之還是依法較保障~以免規劃好了~又要拆~耗時又費力~得不償失~
另:爭對垃圾問題要討論還是就事論事吧!若要牽扯真的扯不完了(感恩ㄋ)~
至於好像提到"府上"是說我家嗎.
我住的格局已經確定無違建(不是陽台外推戶)~還好~{:4_138:}
我們家連加裝鐵窗或鋁窗等都沒有~缺點是下雨要趕快收衣服嘍~有考慮要裝鋁窗了~
以上_惠敏🔧 本文章最後由 小廖 於 2011-4-29 23:57 編輯
蘿蔔特 發表於 2011-4-29 23:53 
回覆 小廖 的文章
那...您會不會去報拆??
若有影響到結構或環保~你說~有沒有住戶會去報拆呢~若你是住戶你會嗎?
我想還是想想如何讓
住戶安心及
不影響他人居住品質才是目前最重要的事吧!
以上_惠敏
抱歉更正誤植...應該說貴棟似乎有二次施工的陽台...
那...再請教一下...您會不會去報它戶違法使用的陽台?...會不會去檢舉別人家小孩沒有合法地踩草皮?
🔧 本文章最後由 蘿蔔特 於 2011-4-30 00:05 編輯
回覆 小廖 的文章
那現行垃圾集中方式(未合法申請)...有環保疑慮,您也會去檢舉囉?
回覆 a500281 的文章
題外話...營建署似乎還有另一法規(應該不是法律、也不是條例...我再找找),等會兒找到再給您發短消息~
蘿蔔特 發表於 2011-4-30 00:04 
回覆 小廖 的文章
那現行垃圾集中方式(未合法申請)...有環保疑慮,您也會去檢舉囉? ...
從四季交屋至今有4年多了吧~要報早報了~還需您的提醒嗎~
您別想太多了~還是你想去報ㄚ{:4_163:}
以上_惠敏
小廖 發表於 2011-4-30 00:11 
1-若你覺得我們家有二次施工你就去報吧!(因為跟你說沒有.你也不信)
2-幹嘛報它戶違建ㄚ~人家有做好安全 ...
正因為我相信您沒有違建且不會去報拆....所以才會同理心不認為本社區住戶不會先入為主地一直以"非法"來究責管委會~
只要影響結構安全/環保衛生~就不是開玩笑的了
管委會的運作肯定不是開玩笑的...只是,若不讓各式解決方案於規劃期浮現而扣以強勢主觀的"非法"高帽...那麼,肯幹委員的人應該會越來越少囉~
至於生活品質...本社區若推行垃圾不落地無助提升生活品質與公共利益...我不認同但能接受您的提議!到時就看本社區的房子好不好買賣...反正我等著逢低承接~