首頁
便利貼(搖搖樂)
愛北大FB
愛北大 唯讀圖書館
首頁
»
麗寶世紀館
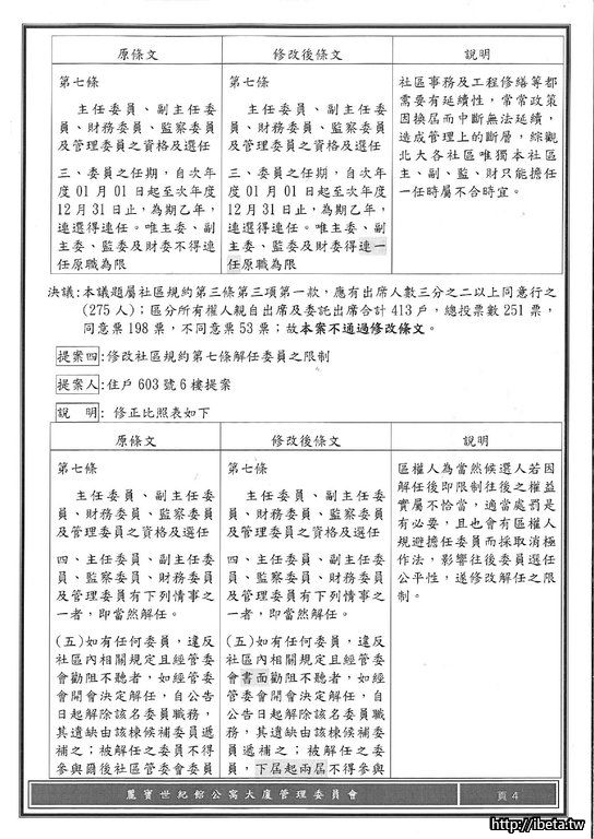
107年區分所有權人會議紀錄
waitai
2018-11-26 17:25 · 樓主
107年區分所有權人會議紀錄