首頁
便利貼(搖搖樂)
愛北大FB
愛北大 唯讀圖書館
首頁
»
議員專區
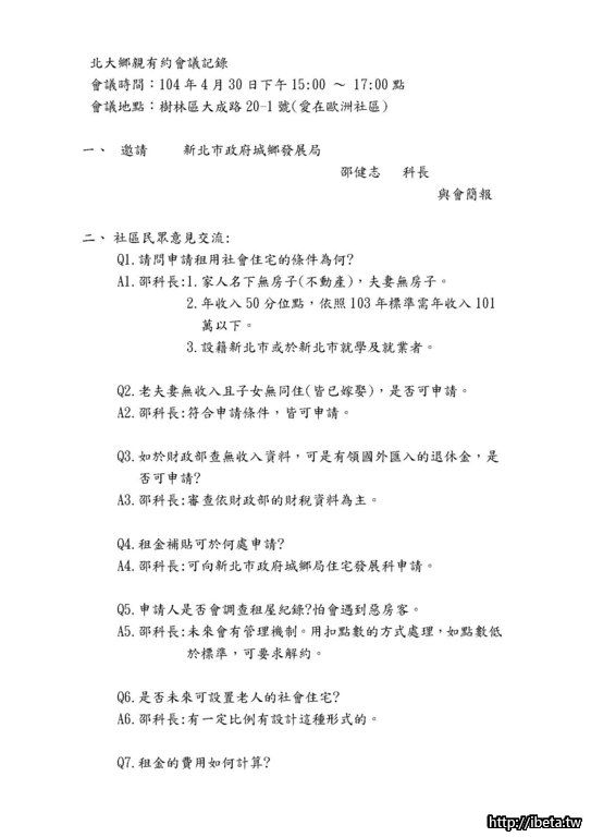
關於4/30鄉親有約簡報檔及會議紀錄
黃志雄&洪佳君
2015-05-01 17:01 · 樓主
twzq
2015-05-02 10:42 · 2樓
🔧 本文章最後由 twzq 於 2015-5-2 10:44 編輯
身為
協辦單位
請問
立法委員黃志雄 & 新北市議員洪佳君
,
此活動的目的為何 ? 可否告知鄉親 選民 ?
如果只看傳單,會覺得這是一個很棒的活動,
有孝親、有反毒、有浴佛有義診,很溫馨很感人,
但到現場看實際查看就會發現,
北大海洋公園夜市又回來啦~~~
黃志雄&洪佳君
2015-05-04 09:38 · 3樓
twzq 發表於 2015-5-2 10:42
身為協辦單位 請問 立法委員黃志雄 & 新北市議員洪佳君, 此活動的目的為何 ? 可否告知鄉親 選民 ?
如 ...
此活動非本服務處主辦,因民眾陳情協助場地租借,因此掛協辦,整體辦理內容,本服務處並不清楚,非常抱歉,謝謝