首頁
便利貼(搖搖樂)
愛北大FB
愛北大 唯讀圖書館
首頁
»
議員專區
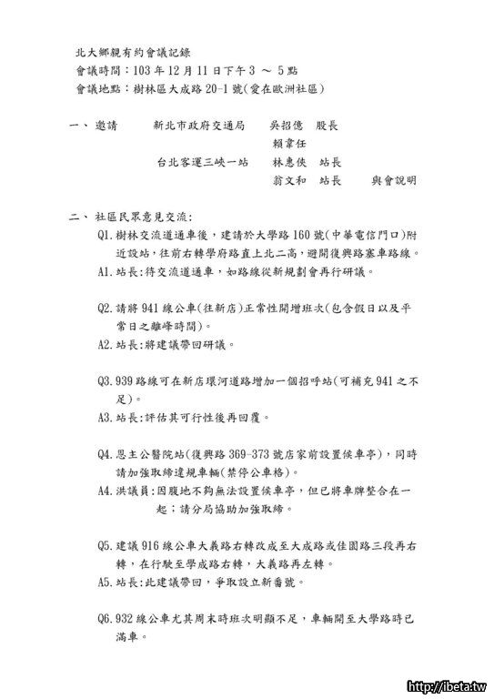
關於12/11鄉親有約會議紀錄
黃志雄&洪佳君
2014-12-12 15:05 · 樓主
tinau1996
2014-12-12 15:55 · 2樓
請問一下,關於公車經常不靠近站牌,停在馬路上讓乘客走到馬路上上車,(個人與朋友的經驗是705,706最常)這種問題,可以請議員下次一起幫忙反應嗎?感謝喔!