愛北大 唯讀圖書館

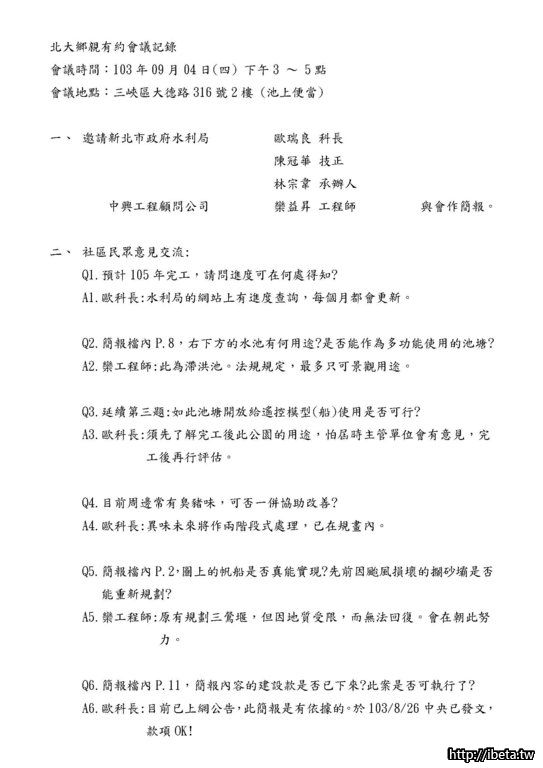
關於9/4鄉親有約簡報檔及會議紀錄

2014-09-05 17:04 · 樓主



























































2014-09-05 18:49 · 2樓
好好好~~
2014-09-09 09:52 · 3樓
youpigwell 發表於 2014-9-5 18:49
好好好~~


您好!謝謝您的支持與鼓勵,未來會再持續努力!
2014-09-10 23:51 · 4樓
委員及議員好,我個人就本次會議紀錄(社區民眾交流會議記錄),Q5民眾提到風帆是否再現三鶯堰重新回復,於會中 中興公司工程師所回答的方式,讓感到非常無法接受(我會認為是在講空話或是根本不懂民眾的期待),委員及議員三鶯堰水岸美景重新形塑回復,水的元素是建構是必要且重要的元素之一,是無庸置....是疑絕對要回復的...,後續三鶯兩岸美景...碧波蕩漾...帆影點點...綠蔭盎然....沒有水像什麼....另外跟議員及委員建議,陶花園及大漢溪對岸的三峽腹地,是否可請市政府城鄉局及相關單位作整體規劃,..如將此區域整合規劃納入陶博館.美術館.三鶯陶藝.藝術.觀光.老街.古蹟.文化.綠能.教育.休閒.遊憩及娛樂等指標性元素融入相信,未來三峽鶯歌絕對是國際級的,絕對是可讓住在三峽鶯歌的居民百姓感到光榮及驕傲的.....希望委員及議員加油..讓我們一齊加油..謝謝...
2014-09-11 09:49 · 5樓
26775440 發表於 2014-9-10 23:51
委員及議員好,我個人就本次會議紀錄(社區民眾交流會議記錄),Q5民眾提到風帆是否再現三鶯堰重新回復,於會中 ...


您好!未來將持續爭取,謝謝