首頁
便利貼(搖搖樂)
愛北大FB
愛北大 唯讀圖書館
首頁
»
麗寶世紀館
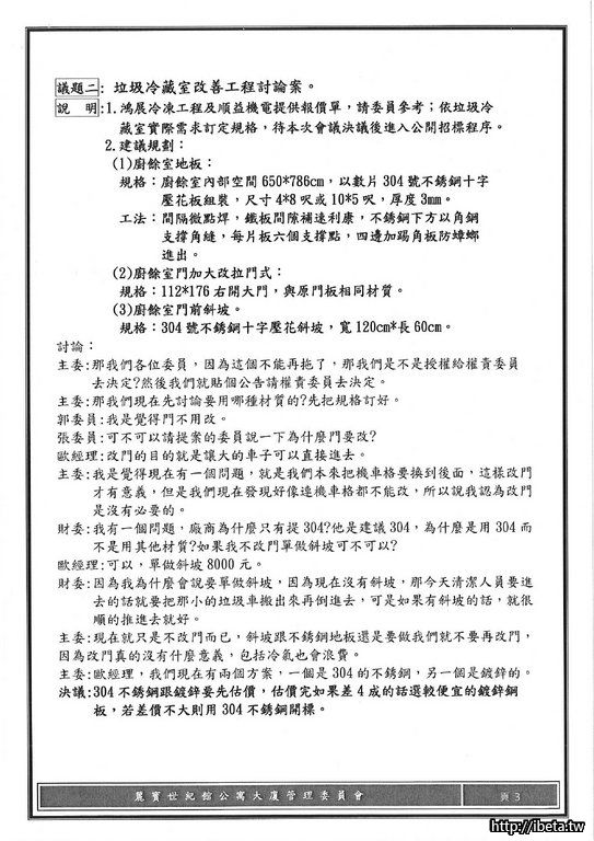
第四屆第七次定期會議紀錄
世紀館物管
2014-07-16 15:42 · 樓主
🔧 本文章最後由 waitai 於 2014-11-13 15:25 編輯
第四屆第七次定期會議紀錄
white8806
2014-07-17 13:41 · 2樓
委員們真辛苦,討論了這麼多議題,感謝大家對社區的付出。
中秋晚會要與麗寶國際館一起合辦耶!太讚了!{:14_849:}
人多較熱鬧{:4_89:}
white8806
2014-07-17 14:00 · 3樓
1.關於將借用
宴會廳當安親班
的場所:立意良好,倘若當成每天安置孩童的場所,應該已不適用於免付場地費的社區活動了吧!個人認為社區活動因屬偶發性,並非每天都有使用的性質,而且一群兒童們使用公設的耗損率通常會很高呦!
還好睿智的委員一致認為配套措施尚未週全,所以目前尚未通過。{:4_186:}
2.請問關於
垃圾間的門
不改,但是放置廚餘處還是會做拉門嗎?
3.很期待
水池
的改變和
社區標誌牌移動
能在所有權人大會中能通過{:4_131:}
4.也期待全家和我們之間的
地板漏水
區能早日修好
再次謝謝委員們,辛苦了{:6_314:}
恐龍學長
2014-07-17 14:19 · 4樓
社區標誌牌移動=>
已經移動了~~~
目前位於學成路與大成路交叉的花圃上!
其實很不明顯啦~~
一般人看社區是什麼社區都是看大門的,誰會去看角落呀~~
黑麻麻
2014-07-17 15:05 · 5樓
主要是水池因為招牌而漏水嚴重,需要徹底處理
所以先把招牌搬家
恐龍學長
2014-07-17 15:27 · 6樓
那招牌放的不是很正,有點傾斜~
萬一風大會不會有倒下來的可能性?
waitai
2014-07-17 17:20 · 7樓
🔧 本文章最後由 waitai 於 2014-7-17 17:25 編輯
招牌移動原因確實是因為防水層遭到破壞B1已經漏水了
至於擺放何處可由大家在討論決定
附上B1嚴重漏水的照片
另外506車位 有另一處嚴重漏水 正好是全家旁那地方
因該有水管爆裂 要請麗寶來研究看看了