首頁
便利貼(搖搖樂)
愛北大FB
愛北大 唯讀圖書館
首頁
»
議員專區
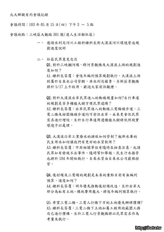
關於5/15鄉親有約會議紀錄
黃志雄&洪佳君
2014-05-16 16:15 · 樓主
twzq
2014-05-16 18:06 · 2樓
請問 "殯葬特區" 是否 會 "死灰復燃" , 影響 "大漢溪河川環境營造規劃"
謝謝您
希望您能答覆