愛北大 唯讀圖書館

關於大貨車禁行大義路現場會勘

2014-04-16 11:44 · 樓主


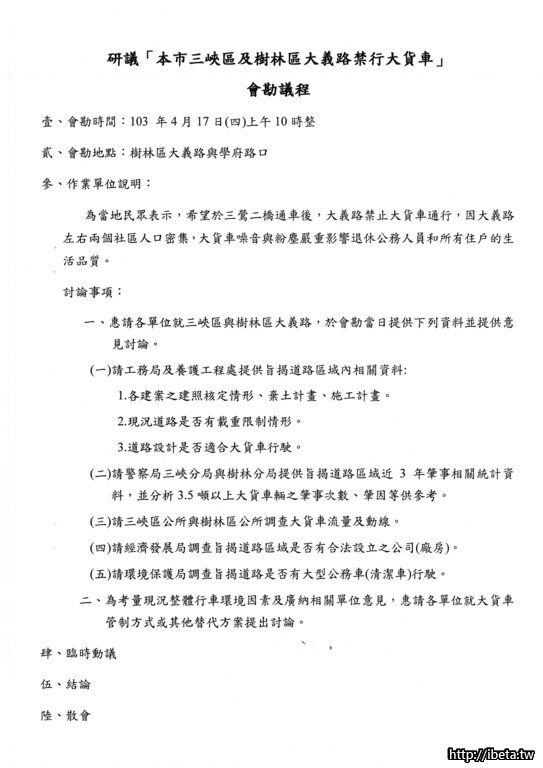
由於當地民眾一直希望未來三鶯二橋完工後,大義路應禁止大貨車通行,因周遭社區人口密集,且住戶多以長者與小孩為多,所以為顧及當地社區居民用路安全,並降低對周邊環境之衝擊,確實有檢討之必要,因此志雄與佳君將於4月17日上午10點,於大義路與學府路口辦理現地會勘,我們將邀集交通局、工務局、養工處、三峽分局、樹林分局、經發局、環保局、三峽區公所、樹林區公所備齊資料,辦理現場會勘,以共同研議出最佳可行的方式!
2014-04-16 11:59 · 2樓
謝謝! 這真的是我擔憂的! 請禁止大貨車行經大義路
2014-04-16 12:03 · 3樓
這個會勘通知有點問題吧
為何要特別強調「退休公務人員」
2014-04-16 12:10 · 4樓
其實大義路並不寬,大貨車的行駛會對行人,車輛造成壓迫及危險,請慎重規畫.
2014-04-16 12:15 · 5樓
林沖 發表於 2014-4-16 11:59
謝謝! 這真的是我擔憂的! 請禁止大貨車行經大義路


我也是.
2014-04-16 12:28 · 6樓
除了道德勸說式的立牌禁止之外

未來希望能有 實 質 阻 絕 設 施
2014-04-16 12:31 · 7樓
謝謝黃立委 及 洪議員
2014-04-16 12:35 · 8樓
復興路住戶也挺多的,
可以比照辦理嗎?
2014-04-16 13:20 · 9樓
北大附中的大門面對大義路,如果任憑大卡車通過,對於學校的師生是一大安全隱憂。請會勘時務必將這點考慮進去。
2014-04-16 14:16 · 10樓
為了安全,請禁止大貨車行駛。
2014-04-16 14:57 · 11樓
復興路有三峽國中,
介壽路有介壽國小,
路幅比大義路還窄,
為了師生安全請議員不要大小心,
讓復興路介壽路禁行大貨車。
2014-04-16 15:30 · 12樓
NashChou 發表於 2014-4-16 16:03
這個會勘通知有點問題吧
為何要特別強調「退休公務人員」


會勘議程中「嚴重影響退休公務人員和全體住戶生活品質」
真的多此一筆
文字不順及大筆誤


看起來讓人以為「退休公務人員」高人一等
2014-04-16 15:56 · 13樓
報告議員大人...

1. 復興路比大義路還窄 (復興路是雙向2車道+路肩,大義路是雙向3車道+路肩+路邊停車格)
2. 復興路有三峽國中的學生、恩主公醫院的病患,危險程度更勝大義路
3. 三鶯大橋年久失修,更不應該任由大貨車蹂躪....

如果大義路不該走,那復興路更該禁止....
{:4_202:}
2014-04-16 16:21 · 14樓
您好!交通安全、動線評估、民眾擔憂等因素,我們皆會請交通局納入考量,審慎規劃,謝謝
2014-04-16 16:28 · 15樓
黃志雄&洪佳君 發表於 2014-4-16 16:21
您好!交通安全、動線評估、民眾擔憂等因素,我們皆會請交通局納入考量,審慎規劃,謝謝 ...


其實, 學勤, 學成也挺不適合的! 除非道路旁有建案需求, 不然北大特區的戶數/道路面積比值還算滿稠密的!
若有管制需求真的需要用心規劃!
2014-04-16 17:27 · 16樓
大家都不知道, 北大特區的人口密度已高居全台第一, 一平方公里住了4萬人
2014-04-16 17:34 · 17樓
立委伉儷辛苦了……
2014-04-16 17:39 · 18樓
Wen 發表於 2014-4-16 17:27
大家都不知道, 北大特區的人口密度已高居全台第一, 一平方公里住了4萬人


北大特區面積超過一平方公里,
且人口也還不到4萬人。
2014-04-16 17:56 · 19樓
大義路不能走,那學成路也不應該走,復興路就更不應該走了,我們讓每輛大貨車都裝上翅膀用飛的如何?
2014-04-16 18:18 · 20樓
馬路開通、想必大車、小車都可走、大貨,卡車是否在上下班及上下課時、管制時間內不的行。
2014-04-16 18:29 · 21樓
🔧 本文章最後由 lulu 於 2014-4-16 18:32 編輯


別忘了還有兩種設施分別叫"天橋"&"地下道",是不是一併考量呀?
2014-04-16 19:27 · 22樓
請禁止大貨車行經 大義路 學府路, 學勤路, 學成路
謝謝!
2014-04-16 20:15 · 23樓
請問何為“大貨車“?搬家公司的“大貨車“算不算啊?
2014-04-16 23:17 · 24樓
tony_sheng 發表於 2014-4-16 18:18
馬路開通、想必大車、小車都可走、大貨,卡車是否在上下班及上下課時、管制時間內不的行。

個人也覺得這是較為折衷的方法
2014-04-17 00:18 · 25樓
wyn 發表於 2014-4-16 20:15
請問何為“大貨車“?搬家公司的“大貨車“算不算啊?


只要是大貨車為啥不算。
2014-04-17 00:22 · 26樓
ARNO 發表於 2014-4-16 16:28
其實, 學勤, 學成也挺不適合的! 除非道路旁有建案需求, 不然北大特區的戶數/道路面積比值還算滿稠密的!
...


公平起見有建案需求也不得有特權。
2014-04-17 01:56 · 27樓
請協助禁止大貨車在三鶯二橋通後行走大義.學府路!!!謝謝!!!
2014-04-17 09:37 · 28樓
您好!任何方案皆無法讓所有人滿意,我們盡力與交通局透過專業評估於交通安全考量下,尋求最適當之方案,謝謝
2014-04-17 09:39 · 29樓
大義路有便利商店嗎?
目前有些便利商店進貨都是大貨車在配送物流....
若大義路完全禁止大貨車進出
是不是意謂著...便利商店應退出大義路?

個人拙見也是覺得"時段限制"即可!
2014-04-17 13:57 · 30樓

立委伉儷辛苦了……
2014-04-22 09:21 · 31樓
joanwlin 發表於 2014-4-16 13:20
北大附中的大門面對大義路,如果任憑大卡車通過,對於學校的師生是一大安全隱憂。請會勘時務必將這點考慮進 ...


~~贊成+1~~ {:9_584:}
2014-04-22 21:11 · 32樓
請疏導大貨車走外圍道路,切莫因三鶯二橋貫穿北大特區,
造成寧靜北大特區處於喧囂危險車陣中

否則北大特區居民將有權決定三鶯橋的開通與否
2014-04-23 11:09 · 33樓
麥當勞 摩斯漢堡 及頂好超市 大貨車常黑白停車卸貨
大雅路段家樂福賣廠更為誇張, 直接堆高機、 超高大大貨車霸佔馬路卸貨
導致用路人及機車騎士常常得非常小心
實在是黑白停車的, 有請委員議員多嚴厲督促此廠家。
2014-04-24 10:03 · 34樓
hswei.tw 發表於 2014-4-22 21:11
請疏導大貨車走外圍道路,切莫因三鶯二橋貫穿北大特區,
造成寧靜北大特區處於喧囂危險車陣中



您好!志雄&佳君會努力替民眾爭取!謝謝您!
2014-04-24 10:07 · 35樓
NEWMAZDA6 發表於 2014-4-23 11:09
麥當勞 摩斯漢堡 及頂好超市 大貨車常黑白停車卸貨
大雅路段家樂福賣廠更為誇張, 直接堆高機、 超高大大 ...


您好!我們將督促警方,加強勸導及取締,謝謝