愛北大 唯讀圖書館

關於3/13鄉親有約會議紀錄及簡報檔

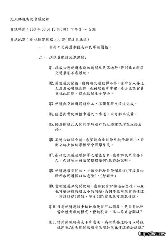
2014-03-14 18:04 · 樓主




以上為103年3月13日北大鄉親有約會議紀錄














以上為103年3月13日北大鄉親有約簡報檔
2014-03-14 18:17 · 2樓
謝謝用心{:4_209:}
2014-03-14 18:27 · 3樓
Q&A

Q一大串

A.........
2014-03-14 20:25 · 4樓
辛苦了……加油……
2014-03-14 20:52 · 5樓
願意每周播時間出來面對群眾, 已經很感謝!

{:4_160:}{:4_160:}{:4_160:}
2014-03-15 09:03 · 6樓
肯用心的民代, 加油.{:1_748:}
2014-03-15 10:22 · 7樓
又來了!提了這麼多問題卻都沒回應處理方式或對策的記錄,開會就是要尋求有價值的結論,若沒有,只是讓提問人當場發洩爽一下,問題會自動解決嗎?這年頭還是真正的功勞才會被民眾由衷稱許,只是表面的苦勞我不知道會得到多少的掌聲?
2014-03-15 10:23 · 8樓
豆爸 發表於 2014-3-15 10:22
又來了!提了這麼多問題卻都沒回應處理方式或對策的記錄,開會就是要尋求有價值的結論,若沒有,只是讓提問 ...


要選舉了,沒辦法得出來露臉一下
會議記錄不知道多久沒看到了
可能因為要選X
所以才又出來
2014-03-17 16:18 · 9樓
您好!每周四鄉親有約已將近舉辦200場超過4年,應民眾建議巡迴各社區辦理,從運動公園設施規劃、交通動線號誌調整、人行道整治、下水道排水系統、公車路線爭取等已完成許多民眾建議案,也包含去年動工北大聯外道路開闢、三鶯二橋動工、三鶯線101年可行性核定及今年將動工樹林交流道及三鶯交流道增設北上匝道,明年將完工通車、三峽運動公園等重大建設,皆曾於此會議中報告,且具體行文、辦理會勘、議會提案、編列經費等程序,非常感謝鄉親支持,我們將持續努力,謝謝