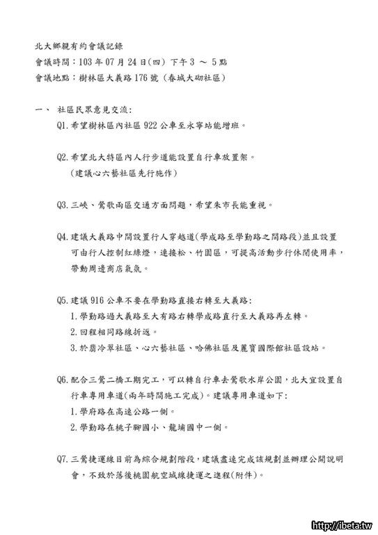
939公車是 通往台北市最方便的交通工具
平時上下班時段一位難求
這次都沒討論到了~好可惜
大有路適合公車行駛?之前北客擬在此設置公車停車場因路幅狹小影響行人安全為由不是被北大居民否決了嗎?
要求916延駛至大有路轉學成路,這段路不是與922路線幾乎重疊,那還幹嘛要922增班???
建議大義路增設穿越道,兩年前經交通局會勘後同樣也遭附近受影響的居民給否決.........決議暫由居民自行協調最佳方案在做定奪。
就與北大違規停車問題,希望警察強力執行公權力,但居民卻不希望這裡有違規拖吊場的情況一樣,著實讓人搞不懂北大到底需要什麼,又不需要什麼!
只是過沒多久而已,因北大居民反對擱置的同樣議題再三被提出(看來不死心的人大有人在)建議議員爾後會中居民提出之議題先交由住民自決(公投)俟統一口徑後,再轉請市府研議執行,否則讓外人看來感覺是在看北大笑話!
您好!每位民眾之意見我們都予以重視,當然有部份建議過去已反應,但當民眾再次提出,我們儘量說明此案過去處理情形之外,也儘可能要求相關單位再次評估,因任何政策都無法盡善盡美,讓所有人滿意的,我們會持續努力,謝謝
bears5242 發表於 2014-7-25 17:12 
939公車是 通往台北市最方便的交通工具
平時上下班時段一位難求
這次都沒討論到了~好可惜 ...
您好!針對939公車增班,我們將行文要求評估,謝謝
939公車真了一位難求~昨天我等了六班公車才上車
您知道了沒~
bears5242 發表於 2014-7-30 13:44 
939公車真了一位難求~昨天我等了六班公車才上車
您知道了沒~
您好!已聽到您的建議,並也發文協助處理,後續將持續督促!謝謝!
bears5242 發表於 2014-7-30 13:46 
已反好幾年了
都是評估中~評估中
建議增加往台北長庚或機場線
您好!公車系統為私人業者,在商言商,必然斤斤計較,我們會再次要求交通局評估此需求,謝謝
評估好多年了
昨天更勁報
座在我隔壁~她說在敦化和平路口等了十二班~第十三班才上車
我說我比您幸運 ~才 等六班
是否可比照275路公車~有正線和副線
正線到市政府
副線到機場
這樣不是很好 嗎
黃志雄&洪佳君 發表於 2014-7-31 09:11 
您好!已聽到您的建議,並也發文協助處理,後續將持續督促!謝謝!
這是老問題 了
您看看307公車~為什麼那麼多~市場需求有那麼多~它都可以一分鐘四五班
難道北大到台北沒市場需求
您可以去問問公車司機~就知道